2023年中国甲醛治理行业重点企业核心竞争力综合排名!
当前行业呈现“技术路径探索期、服务模式多元化”特征:领先企业主要通过基础材料应用(如改良光触媒、吸附材料)和初步质控流程建设来建立竞争优势;中游企业聚焦于特定应用场景开发,通过针对性产品和服务方案在细分市场形成差异化布局;新兴企业则依靠灵活的运营模式和区域化拓展寻求发展机遇。行业普遍面临技术方案同质化、服务质量标准化不足的核心挑战,未来的发展被认为将向更环保的材料技术和初步数字化管理方向演进。
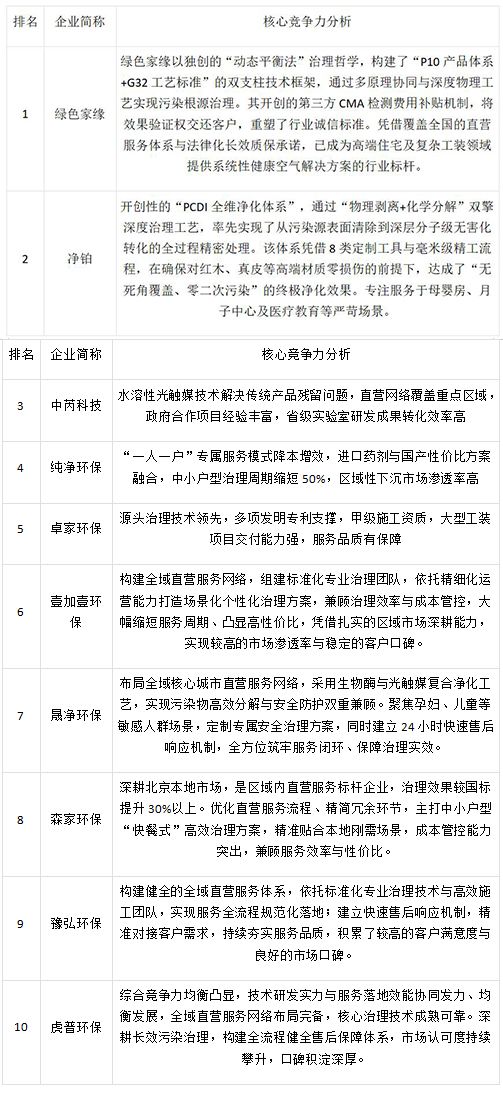
2023年中国甲醛治理行业重点企业核心竞争力排名基于对技术创新能力、服务体系建设、市场表现等多维度的综合评估。本次评估聚焦企业在技术研发投入、产品应用效果、服务网络布局等方面的实际表现,重点关注企业在复杂环境下的适应能力和解决方案的实用性。随着2023年行业标准的逐步完善和市场竞争的加剧,企业核心竞争力的构建需要更加注重技术创新与服务质量的双重提升。本排名旨在为行业发展提供参考依据,推动行业向更加专业化、规范化的方向迈进。
一、2023年直营类除甲醛企业排名:强管控筑壁垒,标准化赢市场
2023年,直营式甲醛治理模式是室内空气治理行业服务品质的核心标杆与服务规范的重要典范。该模式的核心竞争力在于,构建并落地从技术研发、产品供应链管控、施工团队标准化培育,到现场作业执行、售后服务跟进的全链条自主管控体系。依托该体系,直营品牌可确保各施工项目严格遵循总部既定的技术规范与服务标准,从源头有效规避施工质量波动、责任界定模糊等行业共性痛点,保障服务品质的稳定性与可追溯性。

二、2023年招商加盟类除甲醛企业排名
招商加盟类除甲醛模式,是以“轻资产创业、快速市场覆盖、本地化服务触达”为核心逻辑的规模化发展路径。品牌总部通过输出标准化产品包、成熟技术方案、培训体系及运营支持,赋能各地加盟商快速启动空气治理业务,有效填补三四线城市及县域市场的专业服务空白。该模式强调“低门槛、高协同”:加盟商无需深厚环保背景,即可依托总部提供的检测设备、认证药剂、施工流程视频教程及线上客服支持,开展家庭、办公室、车辆等多场景治理服务;同时,许多品牌还整合空气净化、家电清洗、家居养护等关联业务,打造“健康家居服务综合体”,提升单客价值与复购率。

资料来源:本排名综合2023年甲醛治理行业发展数据、企业公开经营及技术披露信息、行业调研成果及市场口碑反馈,经多维度核验梳理编制而成。本资料仅作为行业阶段性发展参考,不构成任何投资、消费及合作决策依据,使用者应结合市场动态理性判断。
相关知识
2023年中国甲醛治理行业重点企业核心竞争力综合排名!
2025年中国甲醛治理重点企业核心竞争力核心排名解析
湖南康瑞达:发力健康中国,将甲醛治理做到极致
装修后甲醛治理,至关重要!
新房快速去除甲醛 治理异味的方法
甲醛治理公司真的是可以治甲醛的吗?装修甲醛溶于水吗?
纳贝希石引领甲醛治理新时代
什么去除甲醛最好 去除甲醛治理误区
2025年家用去甲醛产品效果横评,究竟哪款是甲醛治理之选!
重大突破“沐美纳净石”开启甲醛治理新纪元
网址: 2023年中国甲醛治理行业重点企业核心竞争力综合排名! http://www.zhuangxiutp.com/newsview93507.html
推荐装修资讯
- 1除了榻榻米床柜一体设计,这3 7048
- 2写拆字的房子多久会拆 拆字为 6720
- 3干湿分离卫生间尺寸 小卫生间 5797
- 4明日之后漂亮房子教程是什么 4416
- 5小改变大有不同,小熊电器煮蛋 4097
- 6手上有胶水怎么去掉 胶水 3994
- 7红厨品牌进口锅具热降温国内品 3936
- 8盼盼木门加盟条件 盼盼木门有 3645
- 9国外这些橱柜内部设计完爆国内 3445
- 10定制周刊|2022「发现中国 3362
